当前位置: 首页 >> 专业设置 >> 正文
旅游管理专业
日期:2024-05-09 18:53:31  发布人: 浏览量:

专业特色:注重信息化教学、突出实践、实训教学,与国内多家旅行社建立了学生实习与就业合作关系。

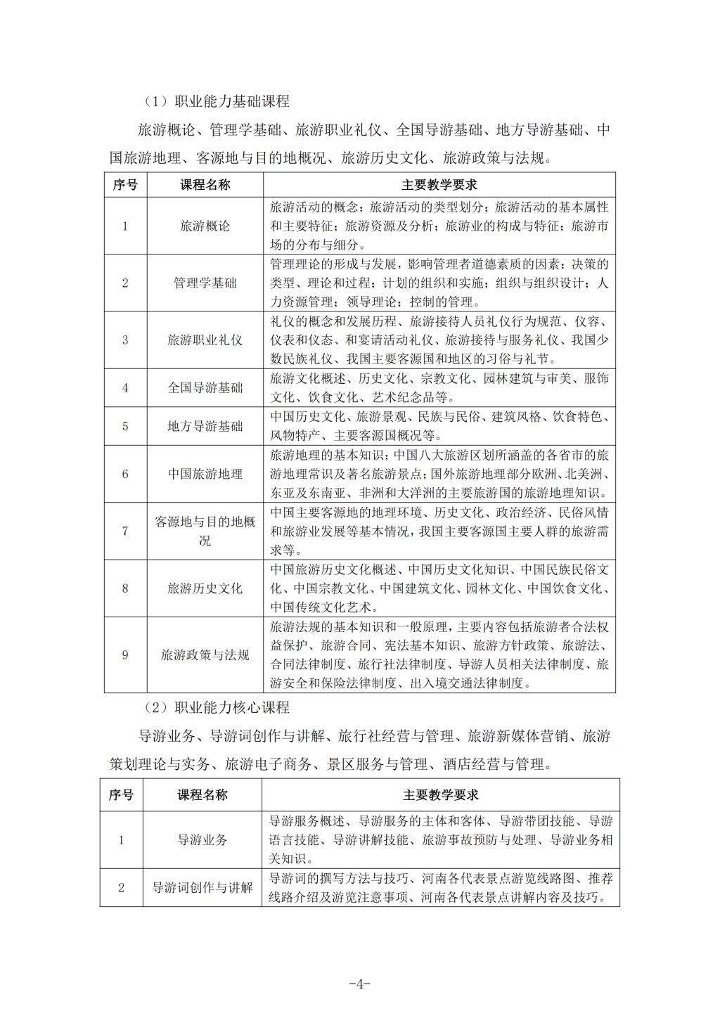
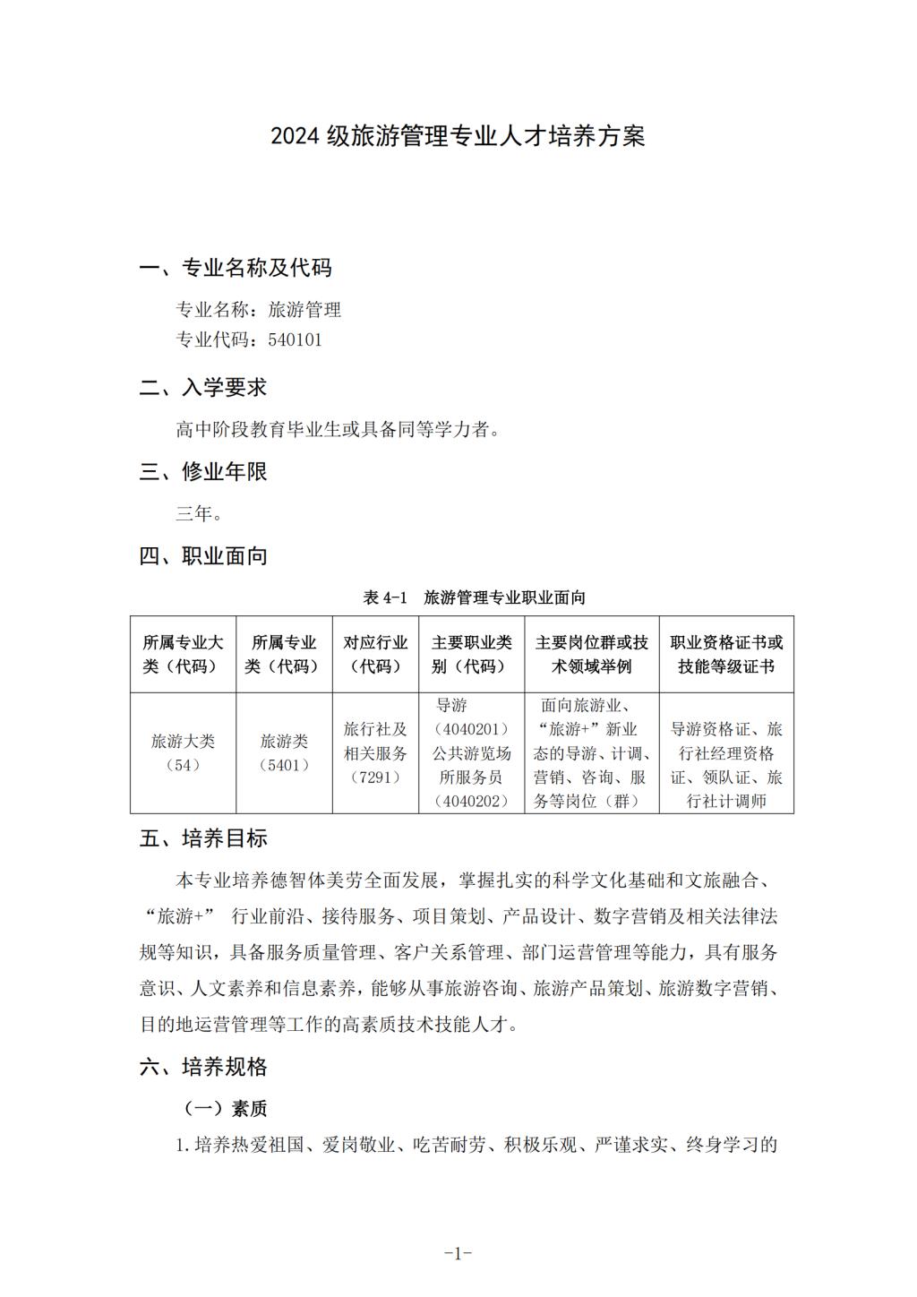
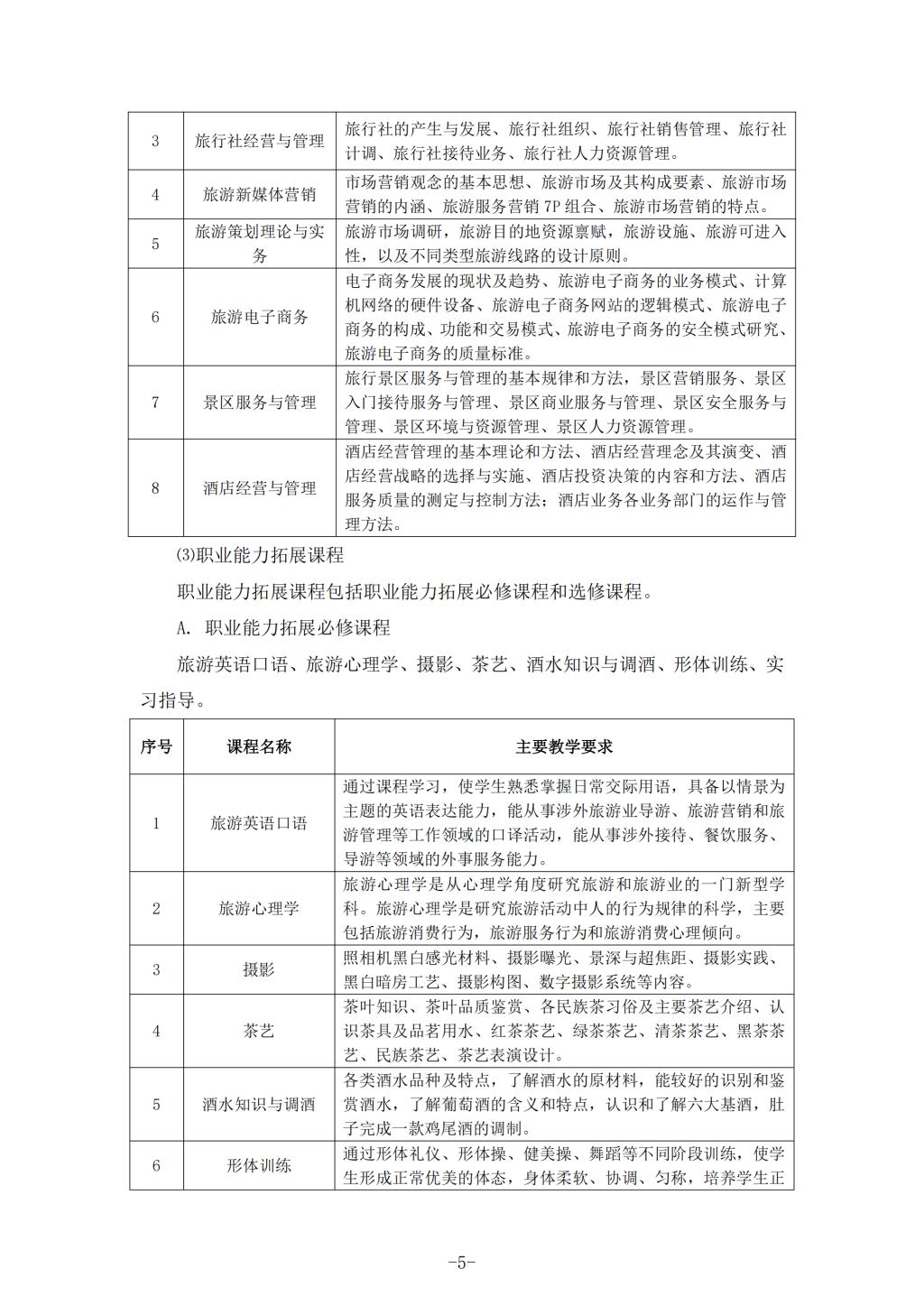
主干课程:管理学基础、旅游概论、中国旅游地理、旅游职业礼仪、导游基础、导游业务、旅游政策与法规、旅行社经营与管理、旅游新媒体营销、导游词创作与讲解、旅游历史文化、旅游策划理论与实务、旅游电子商务、景区服务与管理等。

  就业方向:从事旅行社导游、计调、外联、后勤保障服务,旅游景区的售票、讲解员、基层管理,会展营销、管理等相关工作。








分享到
相关链接

联系方式: 0394-8693029 微信公众号: 周职文教之家  地址:周口市开元大道周口职业技术学院